beat365中文官方网站
Menu
首页
部门简介
学校概况
学院介绍
院系设置
领导介绍
校园文化
部门设置
创始人
学院章程
专家团队
新闻
海棠要闻
通知公告
媒体海棠
学院视频
部门
教学
学术动态
学术研究
专家团队
招生
专业设置
招生简章
招生资讯
招生站点
录取查询
招生画册
就业
创业
党团
党建
团委
学工
数字海棠
专题网站
图书馆
中医美容博物馆
全景看校
一站式学生社区
大学与企业并行 科技与财富共赢
首页
> 正文
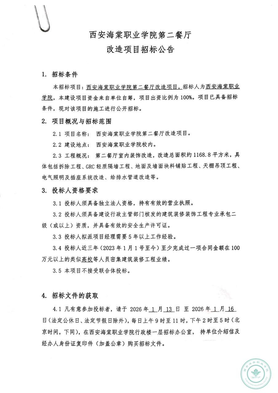
beat365中文官方网站第二餐厅 改造项目招标公告
2026-01-13 11:17:53 来源: 评论:
0
点击:
上一篇:
权威发布 | beat365中文官方网站2026年春季招生简章
下一篇:
beat365中文官方网站关于甲供材白名单供应商公开征集的公告
延伸阅读:
·
3月21日开考 | beat365中文官方网站2026年...
·
beat365中文官方网站2026年春季招聘公告
·
驰骋千年遗址 奔赴崭新征程——海棠师生...
·
beat365中文官方网站图书馆学术报告厅多媒...
·
深学细悟践初心 凝心铸魂担使命——我院...
分享到:
收藏
频道总排行
3月21日开考 | 西安海棠职业...
beat365中文官方网站2026年3月份...
关于我校2026年分类考试报名...
关于我院2026年服兵役国家教...
关于调整2026年陕西省普通高...
beat365中文官方网站综合楼第二...
beat365中文官方网站综合楼第二...
权威发布 | beat365中文官方网站...
beat365中文官方网站2026年春季...
一站式学生社区|寒假离校公...
频道本月排行
3月21日开考 | 西安海棠职业...
beat365中文官方网站2026年3月份...
关于我校2026年分类考试报名...
关于我院2026年服兵役国家教...
关于调整2026年陕西省普通高...
beat365中文官方网站综合楼第二...
beat365中文官方网站综合楼第二...
权威发布 | beat365中文官方网站...